SACS Stock Manager is a modern and detailed stock management solution which also links in with its own accounting module to manage orders, invoices, receipts, payments, nominal accounts and much more.
If you have any queries about the software or any other solutions that we provide, please do not hesitate to contact US.
Prerequisites
The following systems or components are required in order for SACS Stock Manager to perform every function that is available:
- – Server machine hosting Microsoft SQL Server v 2012 or above
- – SACS Stock Manager database attached to the SQL Server
- – Client machine(s) running Windows 7 or above
- – SACS Stock Manager application files on client machine(s)
- – Local, LAN or WAN / Internet connection from client to server machine(s)
- – Crystal Reports runtime engine v 13 32bit installed on client machine(s)
- – Microsoft Excel installed on client machine(s) for import / export routinesIf there are any discrepancies between your current setup and the requirements stated above, please get into contact with us and we will be able to suggest an alternative solution as well as provide the hardware, software and installation support that you require.For a solution in which more than one company’s details will need to be stored, additional licensing and databases may be necessary. For this, please get into contact with us here at SACS Software Limited and we will be able to provide you with a licence key and other requirements for your solution to support multiple companies and/or data sets.
System Usage
SACS Stock Manager is a relatively simple system from a user perspective as the mainstream usage methodologies follows a very rigid structure, whilst also allowing for flexibility in the appropriate areas for interoperability.
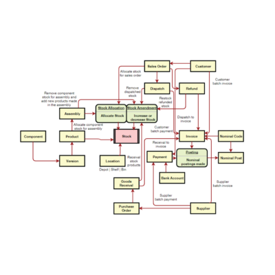
Below you will find a diagram of the stock management system, providing brief details of the relationship between one sub-system and another in order to form the system in its entirety. From this, the different aspects can be identified, such as the purchase order processing, stock management and bill of materials as well as the sales order processing and the financial aspects.














Reviews
There are no reviews yet.